电机

白天 夜间 首页 下载 阅读记录
  我的书签   添加书签   移除书签

硬件方案

浏览 548 扫码 分享 2023-07-29 09:04:34
  • 来源
  • 硬件框图
  • 原理图
    • 电源树
    • USB转串口
    • CAN
    • LIN
    • 模式选择
    • HALL
    • 上下桥
    • 总线电流
    • 单相电流
    • VBUS
  • 实物图
  • 一些接口
    • J2

    来源

    合肥杰发AutoChip:https://www.autochips.com/
    AC7811低压电机开发板

    硬件框图

    硬件方案 - 图1

    原理图

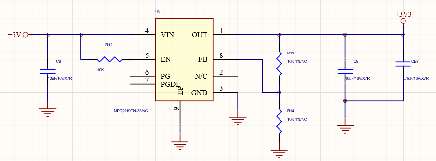
    电源树

    12V转5V
    image.png
    5V转3.3V
    image.png

    USB转串口

    image.png

    CAN

    image.png

    LIN

    image.png

    模式选择

    image.png

    HALL

    image.png

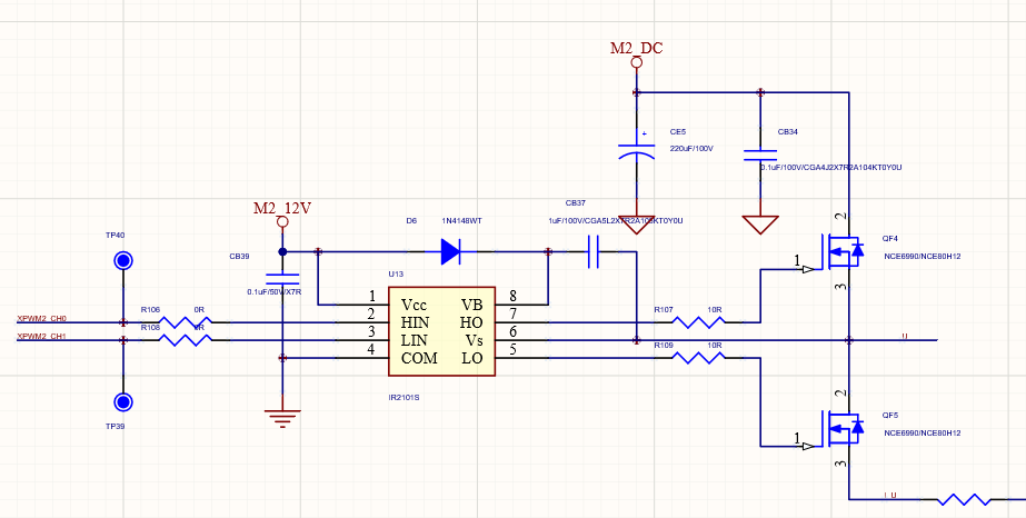
    上下桥

    image.png

    总线电流

    image.png

    单相电流

    image.png

    VBUS

    image.png

    实物图

    image.png

    一些接口

    J2

    image.png

    若有收获,就点个赞吧

    0 人点赞

    上一篇:
    下一篇:
    • 书签
    • 添加书签 移除书签
    • 电机算法理论
      • 其他
        • (未完成)定子电流是线电流还是相电流?
        • BLDC容易搞错忽略的要点
        • 电角度 电周期
        • 电机结构参数及其测量办法
        • 电机有感控制-霍尔传感器
        • 端电压 相电压 线电压
        • 同步异步
        • 无刷直流电机都直流了,为啥还是三相,三相不都是交流电?
        • 有刷与无刷
        • 两个定则
        • FOC与SVPWM
        • 逆变器与调制技术
        • PMSM的极性
        • PMSM与BLDC
        • 电机的几种控制方式
        • 好的电机资源和项目
        • 位置检测传感器
        • 开发一个电机控制算法,有几步? 副本
        • TI电机培训课程
          • 电机
      • FOC算法
        • VF压频比开环启动
        • 弱磁控制
        • 滑膜
      • 关于不同电机控制策略下ADC采样时序的问题
      • 反电动势过零点出现在MOS关断的时候怎么办?
      • 电控—关于电机转子预定位的一些理解
      • ADC由FTM和PDB模块触发
    • Simple FOC
      • STM32F103+drv8313+clion
        • Software
          • Cmake
          • 软件开发环境搭建
          • 软件结构
            • freertos
            • AS5600
            • FOC
        • Hardware
          • 焊接与测试
          • 芯片选型与引脚定义
          • 器件购买
          • 硬件电路特点介绍
        • clion调试debug
        • 有感FOC控制
      • Arduino
        • 开环控制
        • 资料收集
    • 国产车规GD32A503+PT5619+keil
      • 主控GD32A503+预驱GD30DR8306
      • 软件
        • 开环启动-反电动势法
        • 启动-最粗暴的方式
        • PWM.c
        • 软硬件初次联测
        • 引脚功能表
        • TIMER
        • 简单烧录测试
      • 硬件
        • BLDC一些常见架构
        • 驱动板焊接
        • 驱动板原理图
        • 主控与驱动选型
    • GD32F103+keil
      • 基于GD32F103无感FOC代码详解
        • SMO
        • Axis_transform
        • IQ_math
      • GD32F103核心板测试
        • TIMER
        • EXTI-NVIC
        • I2C-OLED
        • stdint.h头文件
        • GPIO-LED-Key
        • 固件库解析
        • 前期资料
      • CMSIS
    • NXP-S32k144
      • MBDT
        • Motor Control Blocks
        • AMMCLIB
      • S32K144-点灯
      • S32 SDK体系结构概述
      • S32DS软件的使用
      • S32DS 导入/编译/烧录 遇到的问题
      • 开发套件的接线
      • SBC 系统基础芯片
      • S32K144 无刷直流/永磁同步电机开发套件MCSPTE1AK144
      • 购买
      • S32K系列芯片标识格式
    • 水泵电机项目(AC7801+E52301+keil)
      • AC7801
        • 实验观测-两个位置
        • 软件结构框图
        • 驱动芯片E523.01
      • AC7811
        • FOC无感控制代码调试与测试
        • FOC无感控制
        • BLDC无感控制代码调试与测试
        • BLDC无感控制
        • SPM系统电源管理
        • CTU采集传输单元
        • ACMP模拟比较器
        • PWDT脉冲宽度检测
        • 硬件方案
      • 拆解博世的一个水泵
      • 一些电机的参数
      • 无感FOC滑膜观测器
    • 骄阳STM32F407+Clion+cubeMAX
      • 无感BLDC-反电动势检测法
      • 有感BLDC—Hall代码易错点
      • EXTI NVIC
      • 启动文件详解
      • 时钟树
      • Doxygen
      • PID整定
      • 速度环-增量式PID
      • 速度环-位置式PID
      • 32存储器的一些知识
      • 三相电流采集与过流保护
      • 过压过温的保护
      • 电源电压与温度采样ADC
      • bsp_motor_tim.h文件解读
      • 输入捕获
      • 舵机
      • PWM
      • 定时器
      • 看门狗的使用
      • UART串口通信
      • 中断
    • simulink仿真
      • SVPWM
      • Uabc——PWM
      • 扇区切换切换点
      • 扇区作用时间计算
      • 中间值XYZ的计算
      • sector_caculate扇区判断
      • 内置PMSM模型参数设置
      • Clark
      • Park
    暂无相关搜索结果!

      让时间为你证明

      展开/收起文章目录

      分享,让知识传承更久远

      文章二维码

      手机扫一扫,轻松掌上读

      文档下载

      请下载您需要的格式的文档,随时随地,享受汲取知识的乐趣!
      PDF文档 EPUB文档 MOBI文档

      书签列表

        阅读记录

        阅读进度: 0.00% ( 0/0 ) 重置阅读进度

          思维导图备注