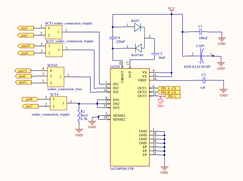
板载ATmega328P电机驱动部分原理图板载对外接口一、串口一二、电机接口三、电源接口磁编码器部分原理图注意事项板载元器件一、L7805 板载ATmega328P 电机驱动部分 原理图此处VCC为电池输入!!!VBOOT为驱动DMOS的高电压引脚,其外部电路为电容自举电路 板载对外接口 一、串口一5V(3V3)||RX||TX||GND 二、电机接口1、3-pin XH2.542、3个焊点 三、电源接口 磁编码器部分 原理图 注意事项1、VDD输入为5V时,需要100nF的去耦电容,还需要在VCC3V3与地直接接1uF电容2、 板载元器件 一、L7805最大输入:25V固定输出:5V最大压降:2V