https://mp.weixin.qq.com/s/XZf2nikfMzZ9W-us7i7WvQ
王乐、张佳娜 等 京东设计中心JDC 2021-11-30 16:30
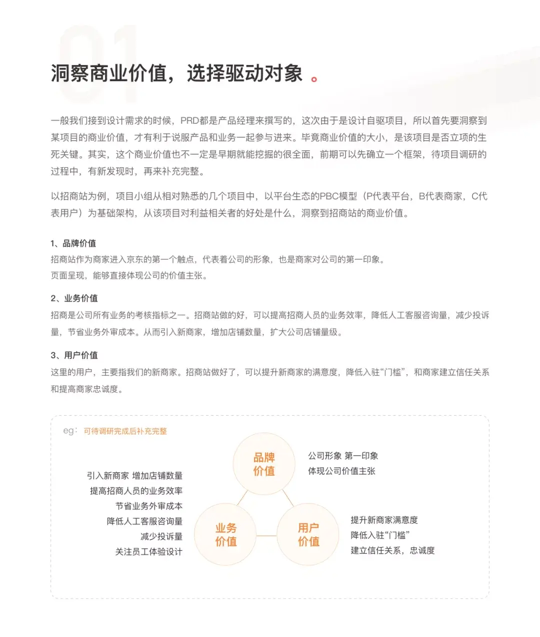
本文将以设计师角色转变为起点,以服务设计的视角,以招商站为例,与大家分享项目前期的思考方式和执行流程,重新挖掘更多机会点,推动业务增长,实现设计增值。






Thanks~祝大家设计驱动项目成功!
https://mp.weixin.qq.com/s/XZf2nikfMzZ9W-us7i7WvQ
王乐、张佳娜 等 京东设计中心JDC 2021-11-30 16:30
本文将以设计师角色转变为起点,以服务设计的视角,以招商站为例,与大家分享项目前期的思考方式和执行流程,重新挖掘更多机会点,推动业务增长,实现设计增值。






Thanks~祝大家设计驱动项目成功!
若有收获,就点个赞吧
0 人点赞
让时间为你证明