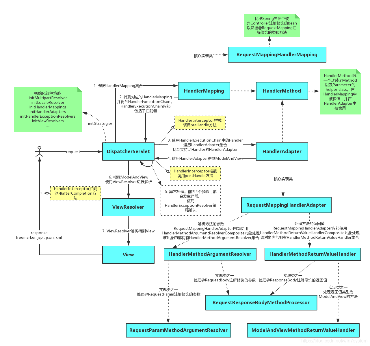
一、执行流程
1、用户发送请求至前端控制器DispatcherServlet
2、DispatcherServlet收到请求调用处理器映射器HandlerMapping。
3、处理器映射器根据请求url找到具体的处理器,生成处理器执行链HandlerExecutionChain(包括处理器对象和处理器拦截器)一并返回给DispatcherServlet。
4、DispatcherServlet根据处理器Handler获取处理器适配器HandlerAdapter执行HandlerAdapter处理一系列的操作,如:参数封装,数据格式转换,数据验证等操作
5、执行处理器Handler(Controller,也叫页面控制器)。
6、Handler执行完成返回ModelAndView
7、HandlerAdapter将Handler执行结果ModelAndView返回到DispatcherServlet
8、DispatcherServlet将ModelAndView传给ViewReslover视图解析器
9、ViewReslover解析后返回具体View
10、DispatcherServlet对View进行渲染视图(即将模型数据model填充至视图中)。
11、DispatcherServlet响应用户。

二、工作机制
在容器初始化时会建立所有url和controller的对应关系,保存到Map
这样就可以根据request快速定位到Controller,因为最终处理request的是Controller中的方法,Map中只保留了url和Controller中的对应关系,所以要根据request的url进一步确认Controller中的method,这一步工作的原理就是拼接Controller的url(Controller上@RequestMapping的值)和方法的url(method上@RequestMapping的值),与request的url进行匹配,找到匹配的那个方法;
确定处理请求的method后,接下来的任务就是参数绑定,把request中参数绑定到方法的形式参数上,这一步是整个请求处理过程中最复杂的一个步骤。SpringMVC提供了两种request参数与方法形参的绑定方法:
① 通过注解进行绑定 @RequestParam
② 通过参数名称进行绑定.
使用注解进行绑定,我们只要在方法参数前面声明@RequestParam(“a”),就可以将request中参数a的值绑定到方法的该参数上。使用参数名称进行绑定的前提是必须要获取方法中参数的名称,Java反射只提供了获取方法的参数的类型,并没有提供获取参数名称的方法。SpringMVC解决这个问题的方法是用asm框架读取字节码文件,来获取方法的参数名称。asm框架是一个字节码操作框架,关于asm更多介绍可以参考它的官网。个人建议,使用注解来完成参数绑定,这样就可以省去asm框架的读取字节码的操作。
三、源代码分析
我们根据工作机制中三部分来分析springmvc的源代码。
其一 ApplicationContext初始化时建立所有url和controller类的对应关系(用Map保存);
其二 根据请求url找到对应的controller,并从controller中找到处理请求的方法;
其三 request参数绑定到方法的形参,执行方法处理请求,并返回结果视图;
第一步、建立Map的关系
我们首先看第一个步骤,也就是建立Map
public void initApplicationContext() throws ApplicationContextException {super.initApplicationContext();detectHandlers();}/*** 建立当前ApplicationContext中的所有controller和url的对应关系*/protected void detectHandlers() throws BeansException {if (logger.isDebugEnabled()) {logger.debug("Looking for URL mappings in application context: " + getApplicationContext());}// 获取ApplicationContext容器中所有bean的NameString[] beanNames = (this.detectHandlersInAncestorContexts ?BeanFactoryUtils.beanNamesForTypeIncludingAncestors(getApplicationContext(), Object.class) :getApplicationContext().getBeanNamesForType(Object.class));// 遍历beanNames,并找到这些bean对应的urlfor (String beanName : beanNames) {// 找bean上的所有url(controller上的url+方法上的url),该方法由对应的子类实现String[] urls = determineUrlsForHandler(beanName);if (!ObjectUtils.isEmpty(urls)) {// 保存urls和beanName的对应关系,put it to Map<urls,beanName>,该方法在父类AbstractUrlHandlerMapping中实现registerHandler(urls, beanName);}else {if (logger.isDebugEnabled()) {logger.debug("Rejected bean name '" + beanName + "': no URL paths identified");}}}}/** 获取controller中所有方法的url,由子类实现,典型的模板模式 **/protected abstract String[] determineUrlsForHandler(String beanName);
determineUrlsForHandler(String beanName)方法的作用是获取每个controller中的url,不同的子类有不同的实现,这是一个典型的模板设计模式。因为开发中我们用的最多的就是用注解来配置controller中的url,DefaultAnnotationHandlerMapping是AbstractDetectingUrlHandlerMapping的子类,处理注解形式的url映射。所以我们这里以DefaultAnnotationHandlerMapping来进行分析。我们看DefaultAnnotationHandlerMapping是如何查beanName上所有映射的url。
/*** 获取controller中所有的url*/protected String[] determineUrlsForHandler(String beanName) {// 获取ApplicationContext容器ApplicationContext context = getApplicationContext();//从容器中获取controllerClass<?> handlerType = context.getType(beanName);// 获取controller上的@RequestMapping注解RequestMapping mapping = context.findAnnotationOnBean(beanName, RequestMapping.class);if (mapping != null) { // controller上有注解this.cachedMappings.put(handlerType, mapping);// 返回结果集Set<String> urls = new LinkedHashSet<String>();// controller的映射urlString[] typeLevelPatterns = mapping.value();if (typeLevelPatterns.length > 0) { // url>0// 获取controller中所有方法及方法的映射urlString[] methodLevelPatterns = determineUrlsForHandlerMethods(handlerType, true);for (String typeLevelPattern : typeLevelPatterns) {if (!typeLevelPattern.startsWith("/")) {typeLevelPattern = "/" + typeLevelPattern;}boolean hasEmptyMethodLevelMappings = false;for (String methodLevelPattern : methodLevelPatterns) {if (methodLevelPattern == null) {hasEmptyMethodLevelMappings = true;}else {// controller的映射url+方法映射的urlString combinedPattern = getPathMatcher().combine(typeLevelPattern, methodLevelPattern);// 保存到set集合中addUrlsForPath(urls, combinedPattern);}}if (hasEmptyMethodLevelMappings ||org.springframework.web.servlet.mvc.Controller.class.isAssignableFrom(handlerType)) {addUrlsForPath(urls, typeLevelPattern);}}// 以数组形式返回controller上的所有urlreturn StringUtils.toStringArray(urls);}else {// controller上的@RequestMapping映射url为空串,直接找方法的映射urlreturn determineUrlsForHandlerMethods(handlerType, false);}} // controller上没@RequestMapping注解else if (AnnotationUtils.findAnnotation(handlerType, Controller.class) != null) {// 获取controller中方法上的映射urlreturn determineUrlsForHandlerMethods(handlerType, false);}else {return null;}}
到这里HandlerMapping组件就已经建立所有url和controller的对应关系。
第二步、根据访问url找到对应controller中处理请求的方法
下面我们开始分析第二个步骤,第二个步骤是由请求触发的,所以入口为DispatcherServlet.DispatcherServlet的核心方法为doService(),doService()中的核心逻辑由doDispatch()实现,我们查看doDispatch()的源代码。
/** 中央控制器,控制请求的转发 **/protected void doDispatch(HttpServletRequest request, HttpServletResponse response) throws Exception {HttpServletRequest processedRequest = request;HandlerExecutionChain mappedHandler = null;int interceptorIndex = -1;try {ModelAndView mv;boolean errorView = false;try {// 1.检查是否是文件上传的请求processedRequest = checkMultipart(request);// 2.取得处理当前请求的controller,这里也称为hanlder,处理器,第一个步骤的意义就在这里体现了.这里并不是直接返回controller,而是返回的HandlerExecutionChain请求处理器链对象,该对象封装了handler和interceptors.mappedHandler = getHandler(processedRequest, false);// 如果handler为空,则返回404if (mappedHandler == null || mappedHandler.getHandler() == null) {noHandlerFound(processedRequest, response);return;}//3. 获取处理request的处理器适配器handler adapterHandlerAdapter ha = getHandlerAdapter(mappedHandler.getHandler());// 处理 last-modified 请求头String method = request.getMethod();boolean isGet = "GET".equals(method);if (isGet || "HEAD".equals(method)) {long lastModified = ha.getLastModified(request, mappedHandler.getHandler());if (logger.isDebugEnabled()) {String requestUri = urlPathHelper.getRequestUri(request);logger.debug("Last-Modified value for [" + requestUri + "] is: " + lastModified);}if (new ServletWebRequest(request, response).checkNotModified(lastModified) && isGet) {return;}}// 4.拦截器的预处理方法HandlerInterceptor[] interceptors = mappedHandler.getInterceptors();if (interceptors != null) {for (int i = 0; i < interceptors.length; i++) {HandlerInterceptor interceptor = interceptors[i];if (!interceptor.preHandle(processedRequest, response, mappedHandler.getHandler())) {triggerAfterCompletion(mappedHandler, interceptorIndex, processedRequest, response, null);return;}interceptorIndex = i;}}// 5.实际的处理器处理请求,返回结果视图对象mv = ha.handle(processedRequest, response, mappedHandler.getHandler());// 结果视图对象的处理if (mv != null && !mv.hasView()) {mv.setViewName(getDefaultViewName(request));}// 6.拦截器的后处理方法if (interceptors != null) {for (int i = interceptors.length - 1; i >= 0; i--) {HandlerInterceptor interceptor = interceptors[i];interceptor.postHandle(processedRequest, response, mappedHandler.getHandler(), mv);}}}catch (ModelAndViewDefiningException ex) {logger.debug("ModelAndViewDefiningException encountered", ex);mv = ex.getModelAndView();}catch (Exception ex) {Object handler = (mappedHandler != null ? mappedHandler.getHandler() : null);mv = processHandlerException(processedRequest, response, handler, ex);errorView = (mv != null);}if (mv != null && !mv.wasCleared()) {render(mv, processedRequest, response);if (errorView) {WebUtils.clearErrorRequestAttributes(request);}}else {if (logger.isDebugEnabled()) {logger.debug("Null ModelAndView returned to DispatcherServlet with name '" + getServletName() +"': assuming HandlerAdapter completed request handling");}}// 请求成功响应之后的方法triggerAfterCompletion(mappedHandler, interceptorIndex, processedRequest, response, null);}
第2步:getHandler(processedRequest)方法实际上就是从HandlerMapping中找到url和controller的对应关系。这也就是第一个步骤:建立Map
第三步、反射调用处理请求的方法,返回结果视图
上面的方法中,第2步其实就是从第一个步骤中的Map
/** 获取处理请求的方法,执行并返回结果视图 **/protected ModelAndView invokeHandlerMethod(HttpServletRequest request, HttpServletResponse response, Object handler)throws Exception {// 1.获取方法解析器ServletHandlerMethodResolver methodResolver = getMethodResolver(handler);// 2.解析request中的url,获取处理request的方法Method handlerMethod = methodResolver.resolveHandlerMethod(request);// 3.方法调用器ServletHandlerMethodInvoker methodInvoker = new ServletHandlerMethodInvoker(methodResolver);ServletWebRequest webRequest = new ServletWebRequest(request, response);ExtendedModelMap implicitModel = new BindingAwareModelMap();// 4.执行方法Object result = methodInvoker.invokeHandlerMethod(handlerMethod, handler, webRequest, implicitModel);// 5.封装结果视图ModelAndView mav =methodInvoker.getModelAndView(handlerMethod, handler.getClass(), result, implicitModel, webRequest);methodInvoker.updateModelAttributes(handler, (mav != null ? mav.getModel() : null), implicitModel, webRequest);return mav;}
这一部分的核心就在2和4了。先看第2步,通过request找controller的处理方法。实际上就是拼接controller的url和方法的url,与request的url进行匹配,找到匹配的方法。
/** 根据url获取处理请求的方法 **/public Method resolveHandlerMethod(HttpServletRequest request) throws ServletException {// 如果请求url为,localhost:8080/springmvc/helloWorldController/say.action, 则lookupPath=helloWorldController/say.actionString lookupPath = urlPathHelper.getLookupPathForRequest(request);Comparator<String> pathComparator = pathMatcher.getPatternComparator(lookupPath);Map<RequestSpecificMappingInfo, Method> targetHandlerMethods = new LinkedHashMap<RequestSpecificMappingInfo, Method>();Set<String> allowedMethods = new LinkedHashSet<String>(7);String resolvedMethodName = null;// 遍历controller上的所有方法,获取url匹配的方法for (Method handlerMethod : getHandlerMethods()) {RequestSpecificMappingInfo mappingInfo = new RequestSpecificMappingInfo(this.mappings.get(handlerMethod));boolean match = false;if (mappingInfo.hasPatterns()) {// 获取方法上的urlfor (String pattern : mappingInfo.getPatterns()) { // 方法上可能有多个url,springmvc支持方法映射多个urlif (!hasTypeLevelMapping() && !pattern.startsWith("/")) {pattern = "/" + pattern;}// 获取controller上的映射和url和方法上的url,拼凑起来与lookupPath是否匹配String combinedPattern = getCombinedPattern(pattern, lookupPath, request);if (combinedPattern != null) {if (mappingInfo.matches(request)) {match = true;mappingInfo.addMatchedPattern(combinedPattern);}else {if (!mappingInfo.matchesRequestMethod(request)) {allowedMethods.addAll(mappingInfo.methodNames());}break;}}}mappingInfo.sortMatchedPatterns(pathComparator);}else if (useTypeLevelMapping(request)) {// other}
通过上面的代码,已经可以找到处理request的Controller中的方法了,现在看如何解析该方法上的参数,并调用该方法。也就是执行方法这一步。执行方法这一步最重要的就是获取方法的参数,然后我们就可以反射调用方法了。
public final Object invokeHandlerMethod(Method handlerMethod, Object handler,NativeWebRequest webRequest, ExtendedModelMap implicitModel) throws Exception {Method handlerMethodToInvoke = BridgeMethodResolver.findBridgedMethod(handlerMethod);try {boolean debug = logger.isDebugEnabled();// 处理方法上的其他注解for (String attrName : this.methodResolver.getActualSessionAttributeNames()) {Object attrValue = this.sessionAttributeStore.retrieveAttribute(webRequest, attrName);if (attrValue != null) {implicitModel.addAttribute(attrName, attrValue);}}for (Method attributeMethod : this.methodResolver.getModelAttributeMethods()) {Method attributeMethodToInvoke = BridgeMethodResolver.findBridgedMethod(attributeMethod);Object[] args = resolveHandlerArguments(attributeMethodToInvoke, handler, webRequest, implicitModel);if (debug) {logger.debug("Invoking model attribute method: " + attributeMethodToInvoke);}String attrName = AnnotationUtils.findAnnotation(attributeMethod, ModelAttribute.class).value();if (!"".equals(attrName) && implicitModel.containsAttribute(attrName)) {continue;}ReflectionUtils.makeAccessible(attributeMethodToInvoke);Object attrValue = attributeMethodToInvoke.invoke(handler, args);if ("".equals(attrName)) {Class resolvedType = GenericTypeResolver.resolveReturnType(attributeMethodToInvoke, handler.getClass());attrName = Conventions.getVariableNameForReturnType(attributeMethodToInvoke, resolvedType, attrValue);}if (!implicitModel.containsAttribute(attrName)) {implicitModel.addAttribute(attrName, attrValue);}}// 核心代码,获取方法上的参数值Object[] args = resolveHandlerArguments(handlerMethodToInvoke, handler, webRequest, implicitModel);if (debug) {logger.debug("Invoking request handler method: " + handlerMethodToInvoke);}ReflectionUtils.makeAccessible(handlerMethodToInvoke);return handlerMethodToInvoke.invoke(handler, args);}
resolveHandlerArguments方法实现代码比较长,它最终要实现的目的就是:完成request中的参数和方法参数上数据的绑定。
SpringMVC中提供两种request参数到方法中参数的绑定方式:
① 通过注解进行绑定 @RequestParam
② 通过参数名称进行绑定
使用注解进行绑定,我们只要在方法参数前面声明@RequestParam(“a”),就可以将request中参数a的值绑定到方法的该参数上。使用参数名称进行绑定的前提是必须要获取方法中参数的名称,Java反射只提供了获取方法的参数的类型,并没有提供获取参数名称的方法。SpringMVC解决这个问题的方法是用asm框架读取字节码文件,来获取方法的参数名称。asm框架是一个字节码操作框架,关于asm更多介绍可以参考它的官网。个人建议,使用注解来完成参数绑定,这样就可以省去asm框架的读取字节码的操作。
private Object[] resolveHandlerArguments(Method handlerMethod, Object handler,NativeWebRequest webRequest, ExtendedModelMap implicitModel) throws Exception {// 1.获取方法参数类型的数组Class[] paramTypes = handlerMethod.getParameterTypes();// 声明数组,存参数的值Object[] args = new Object[paramTypes.length];//2.遍历参数数组,获取每个参数的值for (int i = 0; i < args.length; i++) {MethodParameter methodParam = new MethodParameter(handlerMethod, i);methodParam.initParameterNameDiscovery(this.parameterNameDiscoverer);GenericTypeResolver.resolveParameterType(methodParam, handler.getClass());String paramName = null;String headerName = null;boolean requestBodyFound = false;String cookieName = null;String pathVarName = null;String attrName = null;boolean required = false;String defaultValue = null;boolean validate = false;int annotationsFound = 0;Annotation[] paramAnns = methodParam.getParameterAnnotations();// 处理参数上的注解for (Annotation paramAnn : paramAnns) {if (RequestParam.class.isInstance(paramAnn)) {RequestParam requestParam = (RequestParam) paramAnn;paramName = requestParam.value();required = requestParam.required();defaultValue = parseDefaultValueAttribute(requestParam.defaultValue());annotationsFound++;}else if (RequestHeader.class.isInstance(paramAnn)) {RequestHeader requestHeader = (RequestHeader) paramAnn;headerName = requestHeader.value();required = requestHeader.required();defaultValue = parseDefaultValueAttribute(requestHeader.defaultValue());annotationsFound++;}else if (RequestBody.class.isInstance(paramAnn)) {requestBodyFound = true;annotationsFound++;}else if (CookieValue.class.isInstance(paramAnn)) {CookieValue cookieValue = (CookieValue) paramAnn;cookieName = cookieValue.value();required = cookieValue.required();defaultValue = parseDefaultValueAttribute(cookieValue.defaultValue());annotationsFound++;}else if (PathVariable.class.isInstance(paramAnn)) {PathVariable pathVar = (PathVariable) paramAnn;pathVarName = pathVar.value();annotationsFound++;}else if (ModelAttribute.class.isInstance(paramAnn)) {ModelAttribute attr = (ModelAttribute) paramAnn;attrName = attr.value();annotationsFound++;}else if (Value.class.isInstance(paramAnn)) {defaultValue = ((Value) paramAnn).value();}else if ("Valid".equals(paramAnn.annotationType().getSimpleName())) {validate = true;}}if (annotationsFound > 1) {throw new IllegalStateException("Handler parameter annotations are exclusive choices - " +"do not specify more than one such annotation on the same parameter: " + handlerMethod);}if (annotationsFound == 0) {// 如果没有注解Object argValue = resolveCommonArgument(methodParam, webRequest);if (argValue != WebArgumentResolver.UNRESOLVED) {args[i] = argValue;}else if (defaultValue != null) {args[i] = resolveDefaultValue(defaultValue);}else {Class paramType = methodParam.getParameterType();// 将方法声明中的Map和Model参数,放到request中,用于将数据放到request中带回页面if (Model.class.isAssignableFrom(paramType) || Map.class.isAssignableFrom(paramType)) {args[i] = implicitModel;}else if (SessionStatus.class.isAssignableFrom(paramType)) {args[i] = this.sessionStatus;}else if (HttpEntity.class.isAssignableFrom(paramType)) {args[i] = resolveHttpEntityRequest(methodParam, webRequest);}else if (Errors.class.isAssignableFrom(paramType)) {throw new IllegalStateException("Errors/BindingResult argument declared " +"without preceding model attribute. Check your handler method signature!");}else if (BeanUtils.isSimpleProperty(paramType)) {paramName = "";}else {attrName = "";}}}// 从request中取值,并进行赋值操作if (paramName != null) {// 根据paramName从request中取值,如果没有通过RequestParam注解指定paramName,则使用asm读取class文件来获取paramNameargs[i] = resolveRequestParam(paramName, required, defaultValue, methodParam, webRequest, handler);}else if (headerName != null) {args[i] = resolveRequestHeader(headerName, required, defaultValue, methodParam, webRequest, handler);}else if (requestBodyFound) {args[i] = resolveRequestBody(methodParam, webRequest, handler);}else if (cookieName != null) {args[i] = resolveCookieValue(cookieName, required, defaultValue, methodParam, webRequest, handler);}else if (pathVarName != null) {args[i] = resolvePathVariable(pathVarName, methodParam, webRequest, handler);}else if (attrName != null) {WebDataBinder binder =resolveModelAttribute(attrName, methodParam, implicitModel, webRequest, handler);boolean assignBindingResult = (args.length > i + 1 && Errors.class.isAssignableFrom(paramTypes[i + 1]));if (binder.getTarget() != null) {doBind(binder, webRequest, validate, !assignBindingResult);}args[i] = binder.getTarget();if (assignBindingResult) {args[i + 1] = binder.getBindingResult();i++;}implicitModel.putAll(binder.getBindingResult().getModel());}}// 返回参数值数组return args;}
关于asm框架获取方法参数的部分,这里就不再进行分析了。感兴趣的话F3进去就能看到这个过程。
到这里,方法的参数值列表也获取到了,就可以直接进行方法的调用了。整个请求过程中最复杂的一步就是在这里了。ok,到这里整个请求处理过程的关键步骤都分析完了。理解了SpringMVC中的请求处理流程,整个代码还是比较清晰的。
四、SpringMvc的优化
上面我们已经对SpringMVC的工作原理和源码进行了分析,在这个过程发现了几个优化点:
1、Controller如果能保持单例,尽量使用单例,这样可以减少创建对象和回收对象的开销。也就是说,如果Controller的类变量和实例变量可以以方法形参声明的尽量以方法的形参声明,不要以类变量和实例变量声明,这样可以避免线程安全问题。
2、处理request的方法中的形参务必加上@RequestParam注解,这样可以避免SpringMVC使用asm框架读取class文件获取方法参数名的过程。即便 SpringMVC对读取出的方法参数名进行了缓存,如果不要读取class文件当然是更加好。
3、阅读源码的过程中,发现SpringMVC并没有对处理url的方法进行缓存,也就是说每次都要根据请求url去匹配Controller中的方法url,如果把url和method的关系缓存起来,会不会带来性能上的提升呢?有点恶心的是,负责解析url和method对应关系的ServletHandlerMethodResolver是一个private的内部类,不能直接继承该类增强代码,必须要该代码后重新编译。当然,如果缓存起来,必须要考虑缓存的线程安全问题。
后续笔者将会根据自己的理解补充相应体会,及时更新新版本带来的好处~
更新:SpringMVC 版本4以上的流程

五、Demo示例
为了简单起见,再一个就是现在这个年代也没有啥项目使用JSP了。所以本次分析使用SpringBoot结合thymeleaf来搞
首先pom文件依赖
<parent><groupId>org.springframework.boot</groupId><artifactId>spring-boot-starter-parent</artifactId><version>2.0.0.RELEASE</version></parent><dependency><groupId>org.springframework.boot</groupId><artifactId>spring-boot-starter-web</artifactId></dependency><dependency><groupId>org.springframework.boot</groupId><artifactId>spring-boot-starter-thymeleaf</artifactId></dependency>
application.properties
spring.thymeleaf.prefix=classpath:/templates/spring.thymeleaf.suffix=.htmlspring.thymeleaf.mode=LEGACYHTML5spring.thymeleaf.encoding=UTF-8spring.thymeleaf.content-type=text/htmlspring.thymeleaf.cache=false
test.html
<!DOCTYPE HTML><html xmlns="http://www.w3.org/1999/xhtml" xmlns:th="http://www.thymeleaf.org"><head><meta content="text/html;charset=UTF-8"/></head><body><span th:text="'用户名:'+${name}+',年龄:'+${age}"></span></body></html>
Controller ```java @Controller public class MVCDemoController {
@RequestMapping(value = “/testMVC”,method = RequestMethod.GET ) public String testMVC(Model model){
model.addAttribute("name","张三");model.addAttribute("age","18");return "test";
}
}
- 启动demo```java@SpringBootApplication(scanBasePackages="cn.shiyujun.controller")public class MVCDemo {public static void main (String args[]){SpringApplication.run(MVCDemo.class, args);}}
