原文: https://howtodoinjava.com/algorithm/merge-sort-java-example/
在计算机科学中,归并排序(也通常称为拼写归并排序)是一种基于O(n log n)比较的排序算法。 大多数实现都会产生稳定排序,这意味着该实现会在排序后的输出中保留相等元素的输入顺序。 归并排序是一种分而治之的算法。 分而治之算法将原始数据分为较小的数据集以解决该问题。
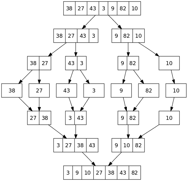
在归并排序过程中,集合中的对象分为两个集合。 要拆分集合,归并排序将采用集合的中间部分并将其拆分为左侧和右侧。 通过归并排序算法将生成的集合再次递归拆分,直到将其分解为每个集合中的单个元素为止。
分割每个集合后,归并排序算法开始组合通过上述过程获得的所有集合。 为了合并两个集合,归并排序从每个集合的开头开始。 它选择较小的对象,然后将该对象插入新集合中。 对于此集合,它现在通过一次比较每个集合中的一个元素,来选择下一个元素,并从两个集合中选择较小的元素。
此过程将创建一个已排序元素的集合(所有需要排序的元素的子集)。 对于在第一步中获得的所有可用集合,即对集合进行拆分,将以递归方式完成此过程。
将两个集合中的所有元素都插入新集合后,归并排序已成功对集合进行了排序。
为了避免创建太多集合,通常只创建一个新集合,而将新集合和现有集合视为不同的集合。
为了更好地理解,请看下面遵循上述方法的图表。

归并排序算法
从概念上讲,归并排序以递归方式进行如下工作:
- 将未排序的列表分为两个大小约为一半的子列表
- 对两个子列表中的每个列表进行排序
- 将两个已排序的子列表合并回一个已排序的列表
归并排序示例
在下面的示例中,我们以表达方式实现了归并排序算法,以使其更易于理解。 在给定归并排序代码的情况下,遵循下面每个步骤/语句上方写的注释。
import java.util.*;public class MergerSort{public static void main(String[] args){//Unsorted arrayInteger[] a = { 2, 6, 3, 5, 1 };//Call merge sortmergeSort(a);//Check the output which is sorted arraySystem.out.println(Arrays.toString(a));}@SuppressWarnings("rawtypes")public static Comparable[] mergeSort(Comparable[] list){//If list is empty; no need to do anythingif (list.length <= 1) {return list;}//Split the array in half in two partsComparable[] first = new Comparable[list.length / 2];Comparable[] second = new Comparable[list.length - first.length];System.arraycopy(list, 0, first, 0, first.length);System.arraycopy(list, first.length, second, 0, second.length);//Sort each half recursivelymergeSort(first);mergeSort(second);//Merge both halves together, overwriting to original arraymerge(first, second, list);return list;}@SuppressWarnings({ "rawtypes", "unchecked" })private static void merge(Comparable[] first, Comparable[] second, Comparable[] result){//Index Position in first array - starting with first elementint iFirst = 0;//Index Position in second array - starting with first elementint iSecond = 0;//Index Position in merged array - starting with first positionint iMerged = 0;//Compare elements at iFirst and iSecond,//and move smaller element at iMergedwhile (iFirst < first.length && iSecond < second.length){if (first[iFirst].compareTo(second[iSecond]) < 0){result[iMerged] = first[iFirst];iFirst++;}else{result[iMerged] = second[iSecond];iSecond++;}iMerged++;}//copy remaining elements from both halves - each half will have already sorted elementsSystem.arraycopy(first, iFirst, result, iMerged, first.length - iFirst);System.arraycopy(second, iSecond, result, iMerged, second.length - iSecond);}}
Output:Input Array : [ 2, 6, 3, 5, 1, 1, 8 ]Output Array : [ 1, 1, 2, 3, 5, 6, 8 ]Input Array : [ 12, 16, 333, 50, 1000, 5, 897, 1, 3, 66, 13 ]Output Array : [ 1, 3, 5, 12, 13, 16, 50, 66, 333, 897, 1000 ]
何时使用归并排序
当数据结构不支持随机访问时使用归并排序,因为它可以与纯顺序访问(正向迭代器,而不是随机访问迭代器)一起使用。 它也广泛用于外部排序,与顺序访问相比,随机访问的费用非常高。
例如,当对不适合内存的文件进行排序时,您可以将其分成适合内存的块,单独使用对它们进行排序,将每个数据写入文件,然后合并对生成的文件进行排序。另外,当您需要稳定排序时,可以使用归并排序。 这是归并排序的非常重要的功能。
当处理链接列表时,归并排序更快。 这是因为合并列表时可以轻松更改指针。 它只需要遍历列表一次(O(n))。
如果发生大量并行化,则归并排序并行化要比其他排序算法简单。
这就是关于归并排序 Java 教程的全部内容。 在下面的评论部分中将您的问题/疑问交给我。
祝您学习愉快!
